Service objectives
To solve problems encountered by customers during the use of products or services, optimize the after-sales service process and quality, provide "sincere, fast, professional, and efficient" after-sales service, improve customer satisfaction with service, establish a good brand image, and increase brand reputation.
 
Service responsibilities
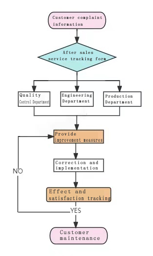
Receive customer feedback and provide tracking services.
Analyze the causes of quality customer complaints, formulate and implement corrective measures in a timely manner.
Follow up on after-sales service results and satisfaction.
 
Service process